温馨提示:本文最后更新于
2025-11-20 17:57:14,某些文章具有时效性,若有错误或已失效,请在下方留言。基本介绍
Android 有四种主要的组件。

Activity
- 具有用户界面的单个屏幕。
- 用户交互的入口。
Services
- 在后台运行,用户执行无用户界面的长时间操作/任务。
Broadcast Receivers
- 侦听系统范围的广播或 Intent。
Content Providers
- 管理对结构化数据集的访问。
- 允许在应用的不同部分之间共享数据,甚至在不同应用之间共享数据。
- 通常用于数据库交互或向其他应用公开数据。
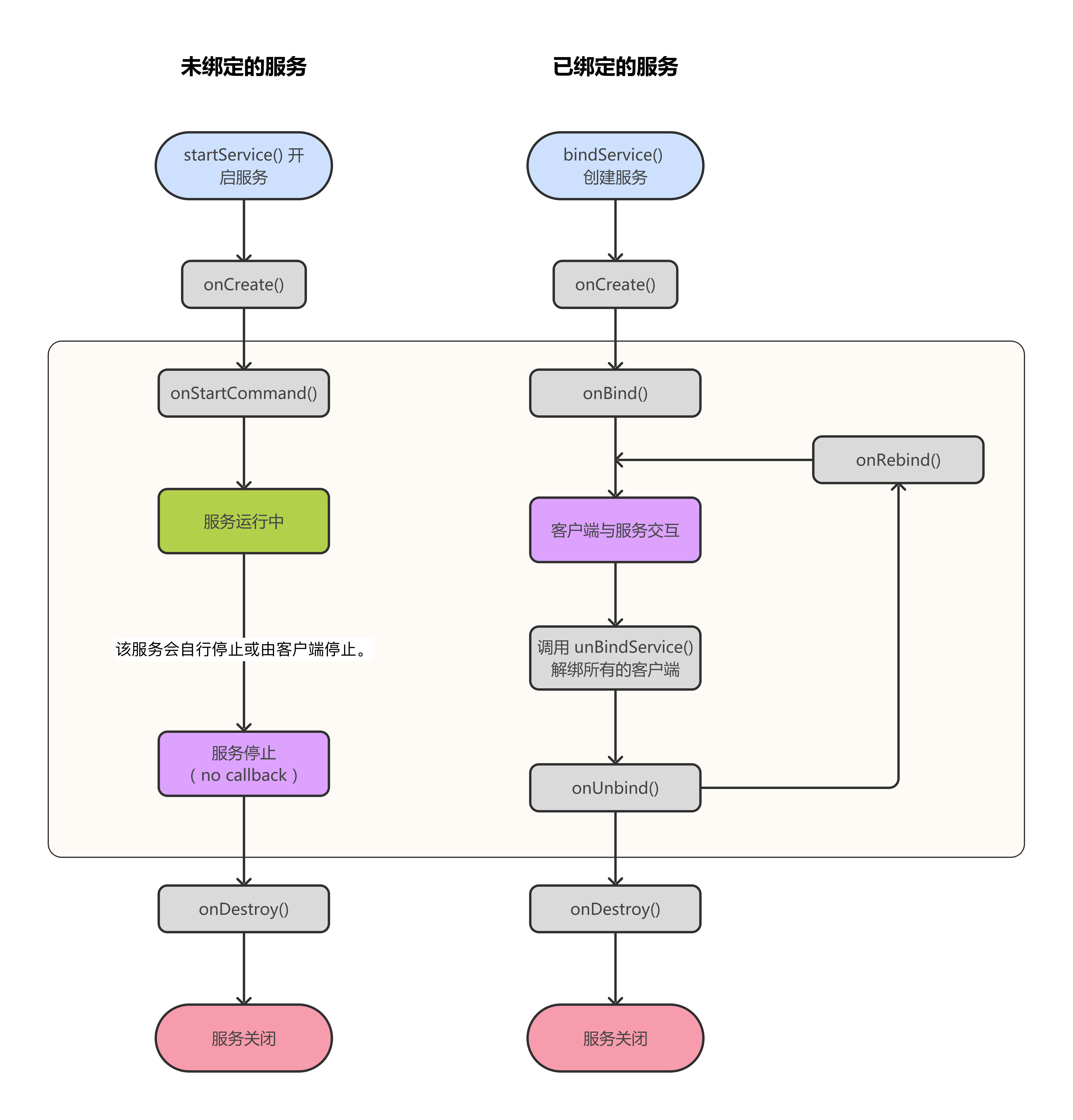
Services 及生命周期
Services 是一种 Android 组件,在后台独立于用户界面运行。它专为不需要直接用户交互但需要长时间执行某些操作的任务而设计。
Services 通常用于处理背景音乐、播放、网络操作、数据处理等任务。
Services 类型
Services 的类型有以下三种:
- 前台服务(Foreground Services)
- 后台服务(Background Services)
- 绑定服务(Bound Services)
Services 生命周期

相关代码实例
AndroidManifest.xml 文件中注册服务。
<?xml version="1.0" encoding="utf-8"?>
<manifest xmlns:android="http://schemas.android.com/apk/res/android"
xmlns:tools="http://schemas.android.com/tools">
<application
android:allowBackup="true"
android:dataExtractionRules="@xml/data_extraction_rules"
android:fullBackupContent="@xml/backup_rules"
android:icon="@mipmap/ic_launcher"
android:label="@string/app_name"
android:roundIcon="@mipmap/ic_launcher_round"
android:supportsRtl="true"
android:theme="@style/Theme.MusicPlayerApp">
<activity
android:name=".MainActivity"
android:exported="true">
<intent-filter>
<action android:name="android.intent.action.MAIN" />
<category android:name="android.intent.category.LAUNCHER" />
</intent-filter>
</activity>
<!-- 注册服务 -->
<service android:name=".MusicPlayerService"/>
</application>
</manifest>
页面的布局 activity_main.xml
<?xml version="1.0" encoding="utf-8"?>
<androidx.constraintlayout.widget.ConstraintLayout xmlns:android="http://schemas.android.com/apk/res/android"
xmlns:app="http://schemas.android.com/apk/res-auto"
xmlns:tools="http://schemas.android.com/tools"
android:id="@+id/main"
android:layout_width="match_parent"
android:layout_height="match_parent"
android:background="@drawable/back"
tools:context=".MainActivity">
<TextView
android:id="@+id/text_view"
android:layout_width="0dp"
android:layout_height="wrap_content"
android:layout_marginTop="48dp"
android:gravity="center"
android:text="The Service App"
android:textColor="@color/white"
android:textSize="32sp"
android:textStyle="bold"
app:layout_constraintEnd_toEndOf="parent"
app:layout_constraintStart_toStartOf="parent"
app:layout_constraintTop_toTopOf="parent" />
<Button
android:id="@+id/start_btn"
android:layout_width="wrap_content"
android:layout_height="wrap_content"
android:layout_marginBottom="212dp"
android:text="Start Service"
app:layout_constraintBottom_toBottomOf="parent"
app:layout_constraintEnd_toEndOf="parent"
app:layout_constraintStart_toStartOf="parent" />
<Button
android:id="@+id/stop_btn"
android:layout_width="wrap_content"
android:layout_height="wrap_content"
android:layout_marginBottom="140dp"
android:text="Stop Service"
app:layout_constraintBottom_toBottomOf="parent"
app:layout_constraintEnd_toEndOf="parent"
app:layout_constraintStart_toStartOf="parent" />
</androidx.constraintlayout.widget.ConstraintLayout>
注册的服务,如下所示
package com.stewednoodles.musicplayerapp;
import android.app.Service;
import android.content.Intent;
import android.media.MediaPlayer;
import android.os.IBinder;
import android.provider.Settings;
import androidx.annotation.Nullable;
public class MusicPlayerService extends Service {
private MediaPlayer player;
@Override
public int onStartCommand(Intent intent, int flags, int startId) {
// 创建媒体播放器
player = MediaPlayer.create(
this,
Settings.System.DEFAULT_RINGTONE_URI
);
// 循环播放
player.setLooping(true);
// 开始播放
player.start();
return START_STICKY;
}
@Override
public void onDestroy() {
super.onDestroy();
// 停止播放
player.stop();
}
@Nullable
@Override
public IBinder onBind(Intent intent) {
// 绑定服务,返回 null 表示不支持绑定
return null;
}
}
MainActivity.java 文件的内容
package com.stewednoodles.musicplayerapp;
import android.content.Intent;
import android.os.Bundle;
import android.view.View;
import android.widget.Button;
import android.widget.TextView;
import androidx.activity.EdgeToEdge;
import androidx.appcompat.app.AppCompatActivity;
import androidx.core.graphics.Insets;
import androidx.core.view.ViewCompat;
import androidx.core.view.WindowInsetsCompat;
public class MainActivity extends AppCompatActivity {
TextView textView;
Button startButton;
Button stopButton;
@Override
protected void onCreate(Bundle savedInstanceState) {
super.onCreate(savedInstanceState);
EdgeToEdge.enable(this);
setContentView(R.layout.activity_main);
ViewCompat.setOnApplyWindowInsetsListener(findViewById(R.id.main), (v, insets) -> {
Insets systemBars = insets.getInsets(WindowInsetsCompat.Type.systemBars());
v.setPadding(systemBars.left, systemBars.top, systemBars.right, systemBars.bottom);
return insets;
});
textView = findViewById(R.id.text_view);
startButton = findViewById(R.id.start_btn);
stopButton = findViewById(R.id.stop_btn);
startButton.setOnClickListener(new View.OnClickListener() {
@Override
public void onClick(View v) {
Intent intent = new Intent(getApplicationContext(), MusicPlayerService.class);
// 开启服务
startService(intent);
}
});
stopButton.setOnClickListener(new View.OnClickListener() {
@Override
public void onClick(View v) {
Intent intent = new Intent(getApplicationContext(), MusicPlayerService.class);
// 停止服务
stopService(intent);
}
});
}
}
运行的效果,如下所示
广播接收器(Broadcast Receivers)
用于侦听系统范围内的广播事件或 Intent ,并允许应用响应这些事件。它是 组件间通信 和对 各种系统或应用事件 作出反应的基本机制。
Broadcast Receivers 可以在清单文件中静态注册,也可以在运行时注册。当事件发生的时候,它通过创建一个状态栏通知或执行一个任务来是应用开始工作。
Broadcast Receivers 不包含任何的用户界面。
创建广播接收器
创建广播接收器,接收器文件的内容如下
package com.stewednoodles.broadcastapp;
import android.content.BroadcastReceiver;
import android.content.Context;
import android.content.Intent;
import android.widget.Toast;
public class AirplaneModeReceiver extends BroadcastReceiver {
@Override
public void onReceive(Context context, Intent intent) {
// 监听飞行模式状态
if (intent.getAction() != null &&
intent.getAction().equals(Intent.ACTION_AIRPLANE_MODE_CHANGED)) {
boolean isAirplaneModeOn = intent.getBooleanExtra("state", false);
String msg = isAirplaneModeOn ? "飞行模式已开启" : "飞行模式已关闭";
Toast.makeText(context, msg, Toast.LENGTH_SHORT).show();
}
}
}
静态注册
在 AndroidManifest.xml 文件中静态注册 Broadcast Receivers。静态注册的方式,适用于低版本 API 使用。
<?xml version="1.0" encoding="utf-8"?>
<manifest xmlns:android="http://schemas.android.com/apk/res/android"
xmlns:tools="http://schemas.android.com/tools">
<application
android:allowBackup="true"
android:dataExtractionRules="@xml/data_extraction_rules"
android:fullBackupContent="@xml/backup_rules"
android:icon="@mipmap/ic_launcher"
android:label="@string/app_name"
android:roundIcon="@mipmap/ic_launcher_round"
android:supportsRtl="true"
android:theme="@style/Theme.BroadcastApp">
<activity
android:name=".MainActivity"
android:exported="true">
<intent-filter>
<action android:name="android.intent.action.MAIN" />
<category android:name="android.intent.category.LAUNCHER" />
</intent-filter>
</activity>
<!-- 静态注册广播接收器 -->
<receiver android:name=".AirplaneModeReceiver"
android:exported="true">
<!-- intent 过滤 -->
<intent-filter>
<action android:name="android.intent.action.AIRPLANE_MODE" />
</intent-filter>
</receiver>
</application>
</manifest>
动态注册
运行时注册的代码,如下所示
package com.stewednoodles.broadcastapp;
import android.content.IntentFilter;
import android.os.Bundle;
import androidx.activity.EdgeToEdge;
import androidx.appcompat.app.AppCompatActivity;
import androidx.core.graphics.Insets;
import androidx.core.view.ViewCompat;
import androidx.core.view.WindowInsetsCompat;
public class MainActivity extends AppCompatActivity {
@Override
protected void onCreate(Bundle savedInstanceState) {
super.onCreate(savedInstanceState);
EdgeToEdge.enable(this);
setContentView(R.layout.activity_main);
ViewCompat.setOnApplyWindowInsetsListener(findViewById(R.id.main), (v, insets) -> {
Insets systemBars = insets.getInsets(WindowInsetsCompat.Type.systemBars());
v.setPadding(systemBars.left, systemBars.top, systemBars.right, systemBars.bottom);
return insets;
});
// 动态注册广播接收器
IntentFilter filter = new IntentFilter("android.intent.action.AIRPLANE_MODE");
AirplaneModeReceiver receiver = new AirplaneModeReceiver();
registerReceiver(receiver, filter);
}
}
演示效果
演示效果,如下所示
© 版权声明
THE END












暂无评论内容